2024
 Comparative analysis of multiplexed in situ gene expression profiling technologies
 
 Austin Hartman, Rahul Satija 
  bioRxiv, 2024
2023
 Mammalian olfactory cortex neurons retain molecular signatures of ancestral cell types
 
 S. Zeppilli, A. Ortega Gurrola, P. Demetci, D. H. Brann, R. Attey, N. Zilkha, T. Kimchi, S. R. Datta, R. Singh, M. A. Tosches, A. Crombach, A. Fleischmann 
  bioRxiv, 2023
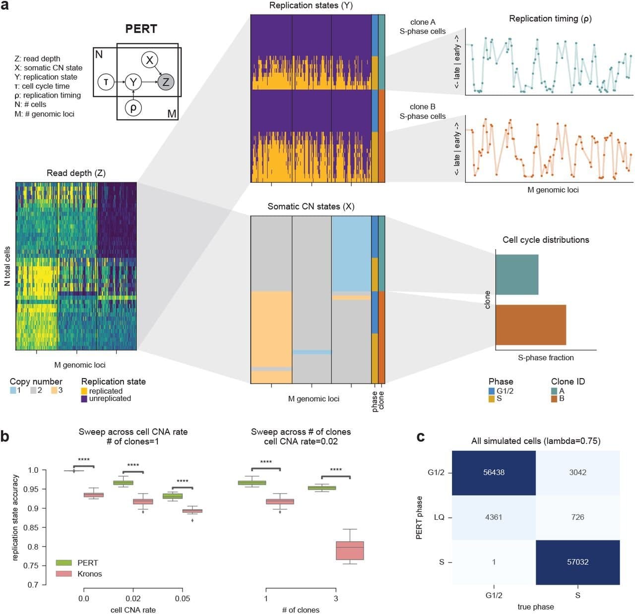
 Single-cell DNA replication dynamics in genomically unstable cancers
 
 Adam C. Weiner, Marc J. Williams,  Hongyu Shi, Ignacio Vázquez-García, Sohrab Salehi, Nicole Rusk,  Samuel Aparicio, Sohrab P. Shah, Andrew McPherson 
  bioRxiv, 2023
 Exploiting allele-specific transcriptional effects of subclonal copy number alterations for genotype-phenotype mapping in cancer cell populations 
  Hongyu Shi, Marc J. Williams, Gryte Satas, Adam C. Weiner, Andrew McPherson, Sohrab P. Shah 
  bioRxiv, 2023
 Spatial host-microbiome sequencing reveals niches in the mouse gut 
 Britta Lötstedt, Martin Stražar, Ramnik Xavier, Aviv Regev & Sanja Vickovic 
  Nat Biotechnology, 2023
 A global view of aging and Alzheimer’s pathogenesis-associated cell population dynamics and molecular signatures in human and mouse brains 
 Andras Sziraki, Ziyu Lu, Jasper Lee, Gabor Banyai, Sonya Anderson, Abdulraouf Abdulraouf, Eli Metzner, Andrew Liao, Jason Banfelder, Alexander Epstein, Chloe Schaefer, Zihan Xu, Zehao Zhang, Li Gan, Peter T. Nelson, Wei Zhou & Junyue Cao 
  Nature Genetics, 2023
Watch Andras Sziraki's CEGS Virtual Series Talk on this Work 
 Breast Cancer Macrophage Heterogeneity and Self-renewal are Determined by Spatial Localization 
 Nir Ben-Chetrit, Xiang Niu, Jesus Sotelo, Ariel D. Swett, Vinagolu K. Rajasekhar, Maria S. Jiao, Caitlin M. Stewart, Priya Bhardwaj, Sanjay Kottapalli, Saravanan Ganesan, Pierre-Louis Loyher, Catherine Potenski, Assaf Hannuna, Kristy A. Brown, Neil M. Iyengar, Dilip D. Giri, Scott W. Lowe, John H. Healey, Frederic Geissmann, Irit Sagi, Johanna A. Joyce, Dan A. Landau 
  bioRxiv, 2023
Watch Nir Ben-Chetrit's CEGS Virtual Series Talk on this Work 
 Tracking cell-type-specific temporal dynamics in human and mouse brains 
 Ziyu Lu, Melissa Zhang, Jasper Lee, Andras Sziraki, Sonya Anderson, Zehao Zhang, Zihan Xu, Weirong Jiang, Shaoyu Ge, Peter T. Nelson, Wei Zhou, Junyue Cao 
  Cell, 2023
Watch Ziyu Lu's CEGS Virtual Series Talk on this Work 
 Dissecting key regulators of transcriptome kinetics through scalable single-cell RNA profiling of pooled CRISPR screens
  Zihan Xu, Andras Sziraki, Jasper Lee, Wei Zhou, Junyue Cao 
  Nature Biotechnology, 2023
Watch Zihan Xu's CEGS Virtual Series Talk on this Work 
 Multimodal single-cell datasets characterize antigen-specific CD8+ T cells across SARS-CoV-2 vaccination and infection
  Bingjie Zhang, Rabi Upadhyay, Yuhan Hao, Marie I. Samanovic, Ramin S. Herati, John D. Blair, Jordan Axelrad, Mark J. Mulligan, Dan R. Littman & Rahul Satija 
  Nature Immunology, 2023
Watch Bingjie Zhang's CEGS Virtual Series Talk on this Work 
Single-cell multi-omics defines the cell-type-specific impact of splicing aberrations in human hematopoietic clonal outgrowths
Mariela Cortés-López, Paulina Chamely, Allegra G. Hawkins, Robert F. Stanley, Ariel D. Swett, Saravanan Ganesan, Tarek H. Mouhieddine, Xiaoguang Dai, Lloyd Kluegel, Celine Chen, Kiran Batta, Nili Furer, Rahul S. Vedula, John Beaulaurier , Alexander W. Drong, Scott Hickey , Neville Dusaj, Gavriel Mullokandov, Adam M. Stasiw, Jiayu Su, Dan A. Landau  
  Cell Stem Cell, 2023
Watch Mariela Cortés-López's CEGS Virtual Series Talk on this Work 
Dictionary learning for integrative, multimodal, and scalable single-cell analysis
Yuhan Hao, Tim Stuart, Madeline Kowalski, Saket Choudhary, Paul Hoffman, Austin Hartman, Avi Srivastava, Gesmira Molla, Shaista Madad, Carlos Fernandez-Granda, Rahul Satija 
  Nature Biotechnology, 2023
Watch Yuhan Hao's CEGS Virtual Series Talk on this Work 
 Phospho-seq: Integrated, multi-modal profiling of intracellular protein dynamics in single cells
  John D. Blair, Austin Hartman, Fides Zenk, Carol Dalgarno, Barbara Treutlein, Rahul
Satija 
  bioRxiv, 2023
Watch John Blair's CEGS Virtual Series Talk on this Work 
 CPA-Perturb-seq: Multiplexed single-cell characterization of alternative polyadenylation regulators
  Madeline H. Kowalski, Hans-Hermann Wessels, Johannes Linder, Saket Choudhary, Austin Hartman, Yuhan Hao,  Isabella Mascio, Carol Dalgarno, Anshul Kundaje, Rahul Satija 
  bioRxiv, 2023
Watch Madeline Kowalski and Harm Wessels' CEGS Virtual Series Talk on this Work 
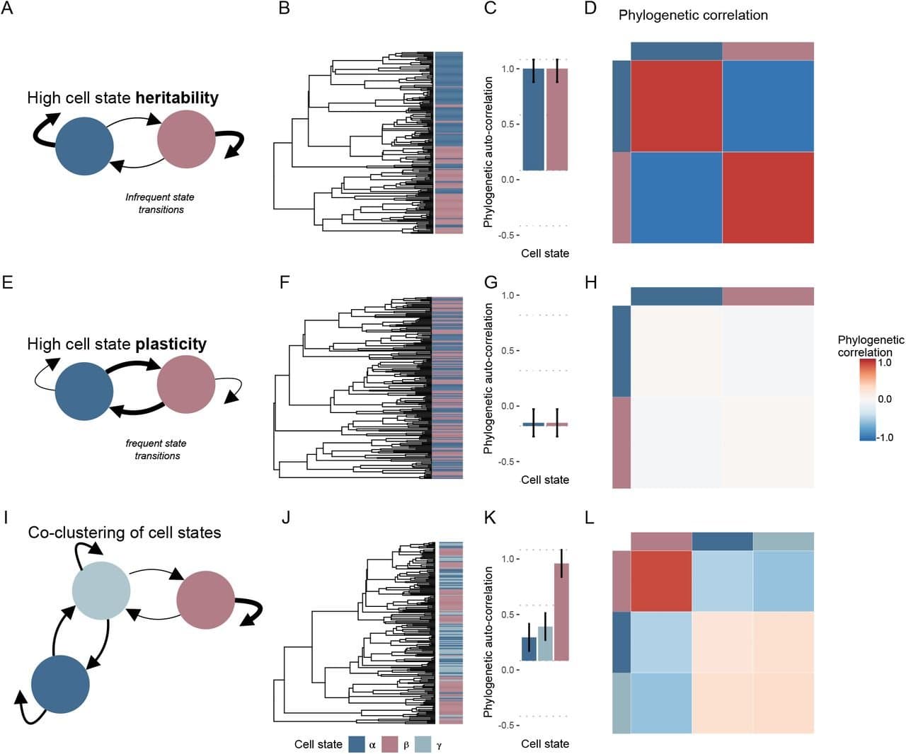
 Defining ancestry, heritability and plasticity of cellular phenotypes in somatic evolution
 Joshua S. Schiffman, Andrew R. D’Avino, Tamara Prieto, Catherine Potenski, Yilin Fan, Toshiro Hara, Mario L. Suvà, Dan A. Landau 
  bioRxiv, 2023
Watch Joshua Schiffman's CEGS Virtual Series Talk on this Work 
2022
 Efficient combinatorial targeting of RNA transcripts in single cells with Cas13 RNA Perturb-seq
 Hans-Hermann Wessels, Alejandro Méndez-Mancilla, Yuhan Hao, Efthymia Papalexi, William M. Mauck III, Lu Lu, John A. Morris, Eleni P. Mimitou, Peter Smibert, Neville E. Sanjana & Rahul Satija 
  Nature Methods, 2022
Watch Harm Wessels' CEGS Virtual Series Talk on this Work 
 Nanobody-tethered transposition enables multifactorial chromatin profiling at single-cell resolution
 Tim Stuart, Stephanie Hao, Bingjie Zhang, Levan Mekerishvili, Dan A. Landau, Silas Maniatis, Rahul Satija & Ivan Raimondi 
  Nature Biotechnology, 2022
Watch Tim Stuart's CEGS Virtual Series Talk on this Work 
 Ovarian cancer mutational processes drive site-specific immune evasion
 Ignacio Vázquez-García, Florian Uhlitz, Nicholas Ceglia, Jamie L. P. Lim, Michelle Wu, Neeman Mohibullah, Juliana Niyazov, Arvin Eric B. Ruiz, Kevin M. Boehm, Viktoria Bojilova, Christopher J. Fong, Tyler Funnell, Diljot Grewal, Eliyahu Havasov, Samantha Leung, Arfath Pasha, Druv M. Patel, Maryam Pourmaleki, Nicole Rusk, Hongyu Shi, Rami Vanguri, Marc J. Williams, Allen W. Zhang, Vance Broach, …Sohrab P. Shah 
  Nature, 2022
 Cell type profiling in salamanders identifies innovations in vertebrate forebrain evolution
 Jamie Woych, Alonso Ortega Gurrola, Astrid Deryckere, Eliza C. B. Jaeger, Elias Gumnit, Gianluca Merello, Jiacheng Gu, Alberto Joven Araus, Nicholas D. Leigh, Maximina Yun, András Simon, Maria Antonietta Tosches 
  Science, 2022
Watch Jamie Woych's CEGS Virtual Series Talk on this Work 
 Glutamatergic neuron types in the amygdala of the urodele amphibian Pleurodeles waltl
 Astrid Deryckere, Jamie Woych, Eliza C. B. Jaeger, Maria Antonietta Tosches 
  bioRxiv, 2022
Integrated Single-Cell Genotyping and Chromatin Accessibility Charts JAK2V617F Human Hematopoietic Differentiation
 Robert M. Myers, Franco Izzo, Sanjay Kottapalli, Tamara Prieto, Andrew Dunbar, Robert L. Bowman, Eleni P. Mimitou, Maximilian Stahl, Sebastian El Ghaity-Beckley, JoAnn Arandela, Ramya Raviram, Saravanan Ganesan, Levan Mekerishvili, Ronald Hoffman, Ronan Chaligné, Omar Abdel-Wahab, Peter Smibert,   Bridget Marcellino, Ross L. Levine, Dan Avi Landau 
  bioRxiv, 2022
Watch Franco Izzo's CEGS Virtual Series Talk on this Work 
Integrated protein and transcriptome high-throughput spatial profiling
 Nir Ben Chetrit, Xiang Niu, Ariel D. Swett, Jesus Sotelo, Maria S. Jiao, Patrick Roelli, Marlon Stoeckius, Dan Avi Landau 
  bioRxiv, 2022
Single-cell multi-omics of human clonal hematopoiesis reveals that DNMT3A R882 mutations perturb early progenitor states through selective hypomethylation
 Anna S. Nam, Neville Dusaj, Franco Izzo, Rekha Murali, Robert M. Myers, Tarek Mouhieddine, Jesus Sotelo, Salima Benbarche, Michael Waarts, Federico Gaiti, Sabrin Tahri, Ross Levine, Omar Abdel-Wahab, Lucy A. Godley, Ronan Chaligne, Irene Ghobrial, Dan A. Landau
 
  Nature Genetics, 2022
Watch Anna Nam's CEGS Virtual Series Talk on this Work 
Characterizing cellular heterogeneity in chromatin state with scCUT&Tag-pro
  Bingjie Zhang, Avi Srivastava, Eleni Mimitou, Tim Stuart, Ivan Raimondi, Yuhan Hao, Peter Smibert, Rahul Satija 
  Nature Biotechnology, 2022
Watch Bingjie Zhang and Avi Srivastava's CEGS Virtual Series Talk on this Work 
PySeq2500: An open source toolkit for repurposing HiSeq 2500 sequencing systems as versatile fluidics and imaging platforms
 Kunal Pandit, Joana Petrescu, Miguel Cuevas, William Stephenson, Peter Smibert, Hemali Phatnani, Silas Maniatis 
  Scientific Reports, 2022
Watch Kunal Pandit and Joana Petrescu's CEGS Virtual Series Talk on this Work 
Comparison and evaluation of statistical error models for scRNA-seq
 Saket Choudhary, Rahul Satija 
  Genome Biology, 2022
2021
Multimodal single-cell chromatin analysis with Signac
 Tim Stuart, Avi Srivastava, Shaista Madad, Caleb Lareau, Rahul Satija 
  Nature Methods, 2021
Epigenetic encoding, heritability and plasticity of glioma transcriptional cell states
 Ronan Chaligne, Federico Gaiti, Dana Silverbush, Joshua S. Schiffman, Hannah R. Weisman, Lloyd Kluegel, Simon Gritsch, Sunil D. Deochand, L. Nicolas Gonzalez Castro, Alyssa R. Richman, Johanna Klughammer, Tommaso Biancalani, Christoph Muus, Caroline Sheridan, Alicia Alonso, Franco Izzo, Jane Park, Orit Rozenblatt-Rosen, Aviv Regev, Mario L. Suvà & Dan A. Landau  
  Nature Genetics, 2021
Clonal fitness inferred from time-series modelling of single-cell cancer genomes
 Sohrab Salehi, Farhia Kabeer, Nicholas Ceglia, Mirela Andronescu, Marc J. Williams, Kieran R. Campbell, Tehmina Masud, Beixi Wang, Justina Biele, Jazmine Brimhall, David Gee, Hakwoo Lee, Jerome Ting, Allen W. Zhang, Hoa Tran, Ciara O’Flanagan, Fatemeh Dorri, Nicole Rusk, Teresa Ruiz de Algara, So Ra Lee, Brian Yu Chieh Cheng, Peter Eirew, Takako Kono, Jenifer Pham, Diljot Grewal, Daniel Lai, Richard Moore, Andrew J. Mungall, Marco A. Marra, IMAXT Consortium, Andrew McPherson, Alexandre Bouchard-Côté, Samuel Aparicio & Sohrab P. Shah  
  Nature, 2021
Watch Farhia Kabeer's CEGS Virtual Series Talk on this Work 
A convolutional neural network for common coordinate registration of high-resolution histology images 
 Aidan C Daly, Krzysztof J Geras, Richard A Bonneau 
  Bioinformatics, 2021
Watch Aidan Daly's CEGS Virtual Series Talk on this Work 
Scalable, multimodal profiling of chromatin accessibility, gene expression and protein levels in single cells
 Eleni P. Mimitou, Caleb A. Lareau, Kelvin Y. Chen, Andre L. Zorzetto-Fernandes, Yuhan Hao, Yusuke Takeshima, Wendy Luo, Tse-Shun Huang, Bertrand Z. Yeung, Efthymia Papalexi, Pratiksha I. Thakore, Tatsuya Kibayashi, James Badger Wing, Mayu Hata, Rahul Satija, Kristopher L. Nazor, Shimon Sakaguchi, Leif S. Ludwig, Vijay G. Sankaran, Aviv Regev, Peter Smibert  
  Nature Biotechnology, 2021
Integrated analysis of multimodal single-cell data
 Yuhan Hao*, Stephanie Hao*, Erica Andersen-Nissen, William M. Mauck, Shiwei Zheng, Andrew Butler, Maddie Jane Lee, Aaron J. Wilk, Charlotte Darby, Michael Zagar, Paul Hoffman, Marlon Stoeckius, Efthymia Papalexi, Eleni P. Mimitou, Jaison Jain, Avi Srivastava, Tim Stuart, Lamar B. Fleming, Bertrand Yeung, Angela J. Rogers, Juliana M. McElrath, Catherine A. Blish, Raphael Gottardo, Peter Smibert*, Rahul Satija* 
  Cell, 2021
Watch Yuhan Hao's CEGS Virtual Series Talk on this Work 
Characterizing the molecular regulation of inhibitory immune checkpoints with multi-modal single-cell screens
   Efthymia Papalexi, Eleni Mimitou, Andrew W. Butler, Samantha Foster, Bernadette Bracken, William M. Mauck III, Hans-Hermann Wessels, Bertrand Z. Yeung, Peter Smibert, Rahul Satija 
  Nature Genetics, 2021 
Watch Efthymia Papalexi's CEGS Virtual Series Talk on this Work 
 
             
             
             
             
             
             
             
             
             
             
             
             
             
             
             
             
             
             
             
             
             
             
             
             
             
             
             
             
             
             
             
            